中采建培教育技术院欢迎您!!!
电话:
首页
关于我们
单位概况
组织机构
文化理念
新闻资讯
行业新闻
院内动态
专题报道
国务院办公厅关于进一步优化营商环境降低市场主体制度性交易成本的意见 国办发〔2022〕30号
培训动态
2026年最新培训动态
招标领域培训
EPC总承包、工程项目管理培训
成本合约领域培训
行政公文培训
投融资专题培训
国企改革领域培训
院专家库
招标采购专家
成本合约领域专家
行政人事专家
工程领域专家
档案领域专家
项目合作咨询
直播专区
招标线上直播课
联系我们
下载专区
课件下载
当前位置:首页
培训动态
2026年最新培训动态
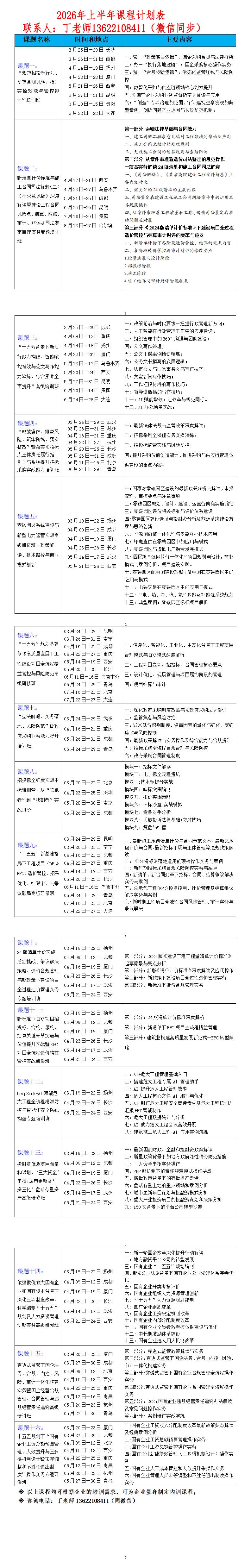
2026年上半年课程计划
2026-02-28
来源:中采院
Login
Regedit
Forgot
Hello, Welcome Back
Login
Don't have an account? Sign up
SIGN UP
Forgot Password?
Send Code
SUBMIT